
技术要求
蒸发测量:
▲分辨率:0.1mm;
测量范围:0~70mm;
精确度:0.1mm;
测量方式:高精度激光传感器;
重复性误差:≤0.2mm;
雨量测量:
测量方式:称重式;
刃口角度:45°;
精确度:0.1mm;
▲分辨率:0.1mm;
测量范围:0~17mm/min;
准确度:≤±2%;
技术参数

软件界面



一、设备概述及原理
全自动雨量蒸发遥测系统能按照《水面蒸发观测规范》、《降水量观测规范》、《水文自动测报系统技术规范》、《水文情报预报规范》、《水情信息编码要求》等文件的要求,自动测量蒸发量和降水量,自动加/汲水,自动将测量数据通过无线网络发送至中心站服务器软件平台,实现蒸发及降水观测的自动化。

全自动雨量蒸发系统由控制箱、称重雨量、自动补水溢流系统、激光式蒸发、控制软件五部分组成,结构如下图所示:

全自动雨量蒸发系统依据传统E601蒸发皿基础上通过连通器的原理,由控制箱里面控制单元与E601之间通过一个激光测量皿连接。激光测量皿放置在E601蒸发皿上,测量皿里放置一个浮子。当E601蒸发皿水位变化时激光测量皿会每个小时对E601蒸发皿水位进行测量并且对当次读取水位高度减去上一测次水位高度就得出本次蒸发高度,计算的蒸发值也会由控制单元记载并上发到控制软件上。
称重式雨量,主要会对当前5分钟的雨量进行存放,待时间到达将会自动打开称雨口控制阀将存放的雨量输送到高精度称重天平容器中进行计算,待计算结果上发至控制单元后高精度称重天平下的控制阀就会打开将容器中的雨量通过排出口排出。

二、设备安装调试
设备安装
设备的安装严格依据SL 630-2013《水面蒸发观测规范》中关于蒸发器安装的具体要求进行场地布局和安装,同时兼顾整个蒸发场地整体布局的合理性和美观性(蒸发场现状图附下)。具体SL 630-2013《水面蒸发观测规范》中相关规范如下:
(1)蒸发观测场地的选择:根据规范2.1.2条蒸发观测场四周应空旷平坦,保证气流畅通;规范2.2.1条中场地大小应根据各站的观测项目和仪器确定;观测场地应平整、清洁,避免产生积水;地面应种草或作物,其高度不宜超过20cm,四周应设高约1.2m的围栅场内铺设0.3-0.5m宽的观测小路。
(2)蒸发仪器的类型:根据规范3.1.2中自记/遥测蒸发器:使用标准水面蒸发器的蒸发桶,增设自动化量测装置或传感装置。
(3)蒸发仪器的安装:根据规范3.3.1 标准水面蒸发器的安装应符合下列要求(见图所示所示):
1.蒸发器口缘应高出地面约30cm,器口高差应小于0.2cm。
2.水圈应紧靠蒸发桶,蒸发桶的外壁与水圈内壁的间隙应小于0.5cm。水圈的排水孔底和蒸发桶溢流孔底,应在同一水面上。
3.水圈与地面之间应设一宽50cm(包括防坍墙在内)、高22.5cm的土圈,土圈外层的防坍墙用砖干砌而成。在土圈的北面留一不大于40cm的观测缺口。蒸发桶的测针应位于观测缺口处。

设备连通管布局与密封应注意一下要求:
- 整个连通管布局应成U型布局,严禁一条直线预埋;
- 宝塔接头处与水管连接应使用不锈钢抱箍进行固定,严禁出现任何松动现象;
- E601桶开孔后,安装好水管接头并对接头做好防水密封,严禁出现漏水渗水现象;
- 太阳能布置需放置在光照条件较好的地方。
- 浇筑设备箱基座时中间需留有过线孔,方便线路水管的连接。
机箱安装
- 机箱放置在浇筑基座上,并用水平尺检验机箱安装是否水平。
- 确保机箱水平后,用M6-M8的膨胀螺丝进行固定。
- 太阳能安装必须45°夹角,最好朝向为正南方向。
- E601桶安装需符合水文规范且安装必须水平。
供电系统连接
1.太阳能电池板的采用两芯的电源线进行连接。将电源线从安装筒的穿线孔穿出,打开太阳能电池板下面的的黑色塑料盒,里面有两个接线柱,右侧的接线柱为+极和双芯线的红色线缆进行连接;左侧的接线柱为—极和双芯线的白色线缆进行连接。接线时两芯电缆分别剥长20mm,折半、绞成股,塞进接线中座中常用发信部件的两接线孔,用螺钉紧固,最后用螺钉固定好黑色塑料密封盒,用密封胶做密封处理。
2.将太阳能板固定支架使用M6螺栓固定在太阳能电池板上。
3.将接好线和固定好支架的太阳能电池板固定在立杆(如果太阳能板安装在站房位置利用螺丝固定)
4.将充电控制器固定在安装底板上,按照说明书分别将太阳能电池、蓄电池、以及用电器(RTU)连接到相应的接线端子上,紧固螺丝,避免接触不良现象。
5.将蓄电池连接到充电控制器上,红线接正极,黑线接负极,连接固定好后将电池放入设备箱。
RTU设备箱线路连接
1.将RTU供电线缆连接到太阳能控制器的输出端子上。
2.检查确认各类线缆连接无误后打开设备箱电源开关,给设备加电。
3.设备加电自检正常后按照要求设定RTU的工作参数。
4.参数设置完成后即可进行测试工作。
参数设置
控制箱内主要包括控制单元、遥测终端机(RTU)、数据传输单元(DTU)、电源开关等。
- 控制单元:用于设备控制、雨量/蒸发量计算;
- 遥测终端机:用于数据采集、设备控制;
- DTU:用于数据传输;
- 电源开关:电源控制。
按压RTU面板上的按钮开关,可点亮RTU液晶屏,显示主界面,如下图:

- 当前雨量:显示从当天上午8点到查看时的降雨量;
- 日雨量:显示查看时前一日的降雨量;
- 累计雨量:显示设备安装到查看时的总降雨量;
- 当前蒸发:显示从当天上午8点到查看时的蒸发量;
- 日蒸发:显示查看时前一日的蒸发数据;
- 供电电压:显示蓄电池的当前电压。
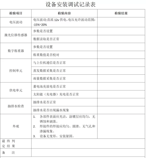
系统调试
整机本地测试
整机本地测试时将GPRS模块与RTU板间的连接线断开,直接用本地串口线插在RTU上。采用雨量蒸发测试程序进行测试。测试前设备开机,打开雨量蒸发测试串口,等待RTU上的显示屏进入主界面时开始。雨量蒸发测试程序界面如下:

雨量蒸发测试程序
秤数据读取检查:
用雨量蒸发测试程序读取秤数据,与数字重量变送器上的显示对比完全一致。
激光数据读取检查:
用雨量蒸发测试程序读取激光位移传感器数据,与激光位移传感器上的显示对比,误差范围在0.1mm以内。
雨量测试:
用量杯量取大于0.1mm的水倒入称雨口中,等待不超过5分钟时间查看RTU显示屏,查看显示屏上的雨量数据,是否与量杯量取数据误差在0.2mm以内。注意检查雨量测量环节是否有漏水现象。
蒸发测试:
从E601桶里面取适量水,并用秤称出取出水的重量,用雨量蒸发测试程序计算出水对应的深度,等待5分钟后点击雨量蒸发测试程序的加测按钮,对比加测日蒸发数据与计算数据,误差范围在0.1mm范围以内。
抽排水检查:
用雨量蒸发测试程序控制抽排水,发出命令后5分钟内设备应进行相应的抽排水,检查抽排水是否具有漏水现象。
数据存储提取检查:
测试达到1个小时以上,SD卡具有数据时,用雨量蒸发测试程序提取数据,应能正确提取出相应数据。
系统验收
功能验收。确认全自动雨量蒸发遥测系统满足本项目设备技术性能指标的所有要求。
性能验收。对全自动雨量蒸发遥测系统的性能进行评估,包括测量的准确性、稳定性和可靠性等。
全自动雨量蒸发遥测系统培训大纲
| 课程主题 | 课程大纲 | 授课学时(小时) |
| 全自动雨量蒸发遥测系统 | (1)全自动雨量蒸发遥测系统基础知识:介绍设备的特点、原理、应用场景等。 | 1.5 |
| (2)全自动雨量蒸发遥测系统现场的基本操作。 | 2 | |
| (3)全自动雨量蒸发遥测系统整套系统的基本功能,异常处理等。 | 2 | |
| (4)系统维护和保养:介绍如何正确地维护和保养全自动雨量蒸发遥测系统,包括定期检查、清理灰尘、更换部件等。 | 4 | |
| (5)课程总结和答疑:总结课程内容,解答学员疑问,并提供相应的操作指导和建议。 | 2 |

自动蒸发防雷方案
避雷器安装
电源避雷器安装方法及要求
电源避雷器安装位置为自动蒸发设备机箱内,所有外接设备均要进行电源避雷器的安装。
电源避雷器分三个端口,分别为电源正、电源负、接地;外接设备电源线缆正负线,均要经过电源避雷器正负端口,然后再接入设备,接地端口接线长度≤500mm,若受条件限制达不到≤500mm的标准可适当延长,但应遵循接线尽量短的原则,转角应大于90度(是弧形角而不是直角),接地线接与独立接地网相接。
安装注意事项:
安装电源避雷器时,应该首先将地线系统连接牢靠后再连接其他线路。安装时必须断开电源,严禁带电操作;连接导线必须符合要求。
防雷器无需特别维护,只需定期检查其连接是否松动,工作状态指示灯是否正常。
当工作状态指示灯发绿光时,表示防雷器工作正常。发红光时,表示防雷器已有器件损坏,防雷效果变差,必须立即更换。
信号避雷器安装方法
信号避雷器安装于设备机箱内部,所有外接信号线路均要进行信号避雷器的安装。
信号避雷器分三个端口,分别为信号A、信号B、接地;外接设备信号线缆AB信号线,均要经过信号避雷器AB端口,然后再接入设备,接地端口接线长度≤500mm,若受条件限制达不到≤500mm的标准可适当延长,但应遵循接线尽量短的原则,转角应大于90度(是弧形角而不是直角),接地线接与独立接地网相接。